摘要: 2024年上半年,国际油价总体呈现下跌趋势,但1至5月均价仍较去年同期上涨2.78%。尽管5月油价有所回落,布伦特原油价格仍维持在80美元以上,显示出高油价特征。本文将探讨历史上6月的油价表现,并分析今年6月油价可能的走势。

来源:隆众资讯
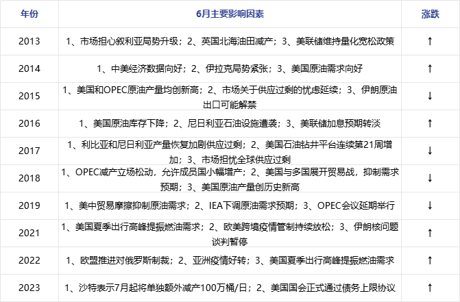
历史数据回顾: 从历史数据来看,6月的原油价格多数呈现上涨趋势。除去受新冠疫情影响的2020年,6月的涨势较为明显。然而,下跌的年份通常缺乏OPEC减产政策的支持,这导致价格下跌幅度较大。

来源:隆众资讯
关键因素分析:
OPEC产出政策: 过去10年中,OPEC的减产政策对6月油价有显著影响。6月1日OPEC+将召开会议,预计将继续维持现有减产规模,这将为油价提供支撑。
美国消费旺季: 美国阵亡将士纪念日标志着美国燃油消费旺季的开始。历史上,6月美国原油库存通常呈现下降趋势,为油价带来季节性利好。

综合预测: 结合历史数据和当前市场情况,今年6月国际油价有望回升。OPEC+的减产政策和美国夏季消费高峰的到来,将为油价提供双重利好。因此,尽管5月油价有所回落,但今年6月的油价回升空间仍然值得期待。

来源:隆众资讯