常用的水溶性及油溶性防锈添加剂汇总
水溶性缓蚀剂是一类能够溶解在水中的化学物质,它们能有效减缓或防止金属在潮湿环境或水中的锈蚀。金属生锈通常是因为表面形成水膜,为电化学腐蚀提供了条件。

通过在水中添加适量的特定水溶性缓蚀剂,可以抑制这一电化学过程,从而保护金属。常见的水溶性缓蚀剂包括钼酸盐、钨酸盐、磷酸盐和硅酸盐等。这些缓蚀剂的防锈原理主要分为三类:
1、形成氧化保护膜:这类缓蚀剂与金属表面反应,生成一层不溶性的致密氧化膜,阻止金属的阳极过程,减缓或终止腐蚀的电化学过程,实现金属保护。同时,它们也可能通过吸附在金属表面的活性点,降低表面反应活性,发挥缓蚀作用。
2、生成难溶盐类保护膜:缓蚀剂分子与金属离子反应,形成难溶盐沉积在金属表面,形成保护层,阻止金属进一步溶解。
3、生成难溶络合物覆盖膜:这类缓蚀剂含有N、O、S等元素的杂环基团,能与金属原子或金属离子络合,形成难溶的络合物保护膜,阻止金属溶解。
为了最大化缓蚀效果,通常将多种缓蚀剂复合使用,以实现正的协同效果,使得金属缓蚀防护中各种缓蚀作用可能同时发挥作用。
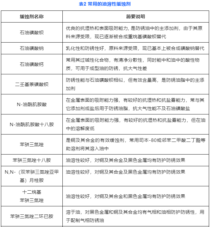
油溶性缓蚀剂是一类油溶性化学物质或复合物,它们在适当的浓度和形式下存在于基础油中,可以防止或显著减缓金属锈蚀。这类缓蚀剂是防锈油、脂中的主要添加剂,具有结构不对称性,通常由极性基团和非极性基团组成。极性基团如—OH、—NH2、—COO—等,与水和金属离子有亲和力;非极性基团一般为烃基,具有亲油性。油溶性缓蚀剂可以分为五大类:磺酸盐及其含硫化合物、胺类及其它含氮化合物、酯类化合物、羧酸及其金属皂、含磷化合物及其它。



油溶性缓蚀剂的作用机理通常通过吸附理论来解释。金属表面的原子由于受到内部原子的引力大于外部气体或液体分子的吸引力,导致表面原子受到向内的合力,形成高表面自由能的不稳定状态。缓蚀剂分子通过物理吸附、化学吸附、沉淀吸附和感应吸附等方式,在金属表面上形成吸附层,降低表面自由能,趋向稳定。溶入油中的缓蚀剂分子,部分以单分子形式分散,部分以胶束状态存在。这些分子的极性基团吸附在金属表面,非极性基团伸向油中,形成牢固的吸附层,隔离油中的有害物与金属表面。同时,缓蚀剂分子也在油与大气或其他介质的界面上形成屏蔽层,防止有害物侵蚀金属。此外,油中的缓蚀剂胶束可包裹有害物质,避免其对金属造成侵蚀。